99499威尼斯

OA治理系统 EN | CN
天下效劳热线:400-8045-119

泡沫灭火装备

目今位置:产品天下 泡沫灭火装备

平衡式比例混淆装置

产品特点:

1、通过平衡阀动态调理进入泡沫比例混淆器的泡沫液量,,,,包管了准确的混淆比。。。。。。 2、接纳不锈钢或者钢合金等耐侵蚀材质的泡沫液泵供应泡沫液,,,,使得泵不会因泡沫液的侵蚀而锈死。。。。。。 3、泡沫液泵注入泡沫液的供应方法使得泡沫混淆液事情压力和流量有较大的顺应规模。。。。。。 4、接纳常压、无囊、不锈钢(或玻璃钢、聚乙烯)泡沫液储罐,,,,阻止了胶囊损坏造成的损失和较高的压力容器制造用度,,,,维护轻盈,,,,可靠性高,,,,适用寿命更长。。。。。。 5、持压泄压阀泄压回流包管装置额定事情压力的稳固。。。。。。 6、装置适用于现在任何泡沫灭火剂(卵白、氟卵白、水成膜等)。。。。。。 7、灭火历程中可以随时添加泡沫液,,,,能更好的知足现代大型泡沫灭火消防工程的需要,,,,事情越发可靠。。。。。。 8、装置接纳自动/手动切换控制,,,,操作简朴可靠。。。。。。 9、若接纳水轮机驱动,,,,无需电源,,,,装置也能自动操作,,,,属绝对本安型。。。。。。

详细资料

●主要组成部件

1、泡沫液泵
2、比例混淆器(平衡阀和比例混淆器为一体式)
3、水轮机、电机、柴油机
4、持压泄压阀(清静阀)
5、常压储罐
6、压力变送器
7、磁浮液位计
8、控制柜
9、Y型过滤器
10、止回阀
11、电/气动阀
      ●主要手艺参数
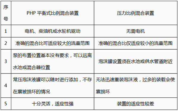
平衡式比例混淆装置与压力比例混淆装置较量见下表:

99499威尼斯(中国)有限公司首页

主要手艺参数:(执行标准GB20031-2005《泡沫灭火系统及部件通用手艺条件》)

99499威尼斯(中国)有限公司首页

说明:比例混淆器管道通径和混淆比可凭证用户需要而设定
型号的意义说明:

99499威尼斯(中国)有限公司首页

 

返回列表
浙公网安备 浙公网安备 33011002012194号  版权所有?2015 99499威尼斯 All Rights Reserved 浙ICP备05071475号
运营&维护:亚航科技
【网站地图】【sitemap】